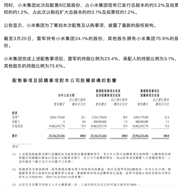
【🎁有獎話題】小米將巨額配股孖展,係市場頂部訊號咩?後市你睇漲仲係睇跌?

虎港通
03-25
Reward Tiger-CoinsReward 500 Tiger-coins

小虎們,今年以來 $小米集團-W(01810)$ 股價節節高升,上週更是交出了遠超市場預期的Q4業績答卷![Cool]

而繼 $小米集團-W(01810)$ 在19日盤中再次創59.45港元歷史新高後,確定了將開啟巨額配股融資![Surprised]

消息一出,昨日其股價尾盤大跌5%,今日開盤即大跌5.5%,市場議論紛紛,堅定看多的人認為這不僅是久違的回調上車機會,更是長期利好![Applaud]

而看空的人則認為這是市場頂部訊號,更是抽水訊號,對比之前 $比亞迪股份(01211)$ 等配股後的股價震蕩,那麼你是哪一派,你認為這次小米的巨額配股孖展後市是漲還是跌呢?[YoYo]

小米今日開盤股價即大跌

一、配股背景與市場反應:短期承壓與長期邏輯

3月24日, $小米集團-W(01810)$ 傳出擬以先舊後新方式配售8億股,每股定價53.25港元,較前一日收盤價折讓6.6%,預計孖展淨額約425億港元,主要用於業務擴張、研發投資及一般營運。此次配股規模僅次於 $比亞迪股份(01211)$ 近期435億港元的融資,成為港股科技企業標誌性事件

消息公佈後,小米股價應聲下跌,3月25日開盤即低開5.53%,反映出市場對短期股權稀釋的擔憂。然而,這一調整並非孤立事件。今年2月,小米股價曾因SU7 Ultra降價促銷引發估值爭議,儘管銷量超預期,但股價在三天內累計下跌近20%。市場分析普遍認為,短期股價波動更多源於前期漲幅過大(年內最高累漲近70%)和估值修正壓力,而非基本面惡化。

圖源:小米官網

二、多空觀點交鋒:頂部信號 vs 戰略機遇

看空理由

1. 估值透支與折價壓力小米當前TTM市盈率約58倍,2025年預測市盈率仍達40倍,高於港股科技股平均水平。配股折價進一步加劇短期拋壓。

2. 創新業務虧損風險:2024年小米智能電動車業務經調整淨虧損62億元,每輛車虧損約4.53萬元,顯示該業務仍處於「燒錢階段」

3. 市場情緒敏感:港股對大額配股反應敏感,比亞迪配股後股價亦短期承壓,投資者擔憂小米可能重演類似走勢。

看多理由:

1. 資金用途明確,強化核心競爭力:此次孖展將用於擴充電動車產能、AI研發及全球化佈局。小米計劃2025年交付35萬輛電動車,並擴大北京第二工廠規模。

2. 現金流與戰略協同:截至2024年底,小米持有淨現金31億元人民幣,經營現金流達393億元,配股可進一步降低槓桿率,支持重資產投入。

3. 長期生態潛力:小米「人車家全生態」戰略逐步落地,智能家電業務(如空調出貨量增長50%)與電動車形成協同效應,未來或推動利潤結構優化。

圖源:小米官網

三、對港股市場的啟示:融資常態化與行業風向

1. 再融資邏輯趨同:與比亞迪類似,小米配股反映科技企業在高成長賽道(如新能源、AI)的資本需求常態化。比亞迪融資後加速出海,小米則聚焦產能與技術升級。

2. 市場分化加劇:投資者更關注融資用途的「含金量」。若資金用於高確定性擴張(如小米的電動車工廠與研發),長期或吸引機構資金迴流;反之,模糊的項目可能加劇拋售。

3. 潛在跟隨者: $快手-W(01024)$ 等同樣處於擴張期的科技企業,若需大額投入,可能效仿配股融資。但需警惕市場流動性壓力與投資者信心平衡。

歷史上募資超過10億港元的配售公司

四、在香港,上市只是起點,如何不斷孖展才是關鍵?:後IPO時代資本如何運作核心 ?

在香港資本市場,企業完成IPO僅是邁入資本賽道的起點,上市後持續高效的再孖展能力纔是衡量市場活力的關鍵指標。$藥明生物(02269)$ 為例,這家生物科技龍頭在2021年上演了教科書級的資本運作:其大股東無錫生物控股有限公司全年三次精準擇時配售,分別在1月(96.5港元/股)、4月(107港元/股)及7月(129港元/股)累計減持套現逾316億港元,期間更通過2月定向增發以112港元/股融得132億港元用於產能擴張。這種高頻次、大體量的資本騰挪,生動詮釋了港股"孖展-擴張-再孖展"的成長閉環。

數據印證着這一特性:2018-2020年間,港股年度再孖展金額分別達到當年IPO募資額的89%、45%和87%。值得注意的是,即便在2018年前港股IPO募資規模相對較小的階段,上市後再孖展金額仍持續超越IPO總量。這種"後發優勢"的形成,得益於香港靈活的再孖展機制——

制度優勢鑄就資本效率

1. 快速通道機制:上市公司若獲得股東大會一般性授權,可在增發不超過總股本20%、折讓幅度控制在20%以內的前提下,無需監管審批即時啓動孖展。多數配售項目一週內完成交割,部分閃電配售甚至實現"T+0"落地。

2. 多元工具箱:除常規配售外,供股、代價發行等工具構成完整孖展矩陣。其中配售佔據主導地位,過去五年貢獻港股再孖展總額的70%,成為機構投資者參與企業成長的主要入口。

這套機制不僅解釋了藥明生物等企業高頻孖展的底層邏輯,更是吸引內地企業赴港上市的核心磁石——在硬科技投入週期拉長、新經濟賽道卡位戰加劇的當下,持續獲取"彈藥補給"的能力直接關乎企業生死。當資本市場從IPO競技場進階為再孖展耐力賽,香港正以其獨特的制度彈性,重塑着全球資本流動的版圖格局。

圖源:老虎社區圖源:老虎社區

五、後市展望:短期震盪 vs 長期價值重估

短期:股價或繼續消化配股稀釋影響,技術面關注50港元支撐位(近期低點)。若市場情緒回暖,回調後可能提供佈局機會。

長期:關鍵在於電動車業務能否實現規模效應。若2025年交付35萬輛目標達成,虧損收窄,配合AI與智能家居增長,市值有望突破當前瓶頸。

風險提示:全球芯片短缺、電動車價格戰、地緣政治對供應鏈的衝擊。

小米此次配股既是對短期估值壓力的妥協,亦是為長期戰略「儲備彈藥」。在科技巨頭競逐AI與新能源的賽道上,資本實力與技術投入將決定最終勝負。對於投資者而言,需權衡短期波動風險與長期生態紅利,而市場頂部的判斷,更多取決於資金能否有效轉化為核心競爭力。

那麼小虎們,你怎麼看待小米確定巨額配股孖展一事,你認為後市股價會上漲還是下跌?

🎯分享你的看法贏取獎品

你怎麼看待小米確定巨額配股孖展一事,你認為後市股價會上漲還是下跌?[Cool]

🎁評論即可得獎品如下噢~

🐯對以下帖子的所有有效評論都將收到5個老虎硬幣。

🐯前10名和後10名有合格評論的小虎將獲得另一個10個老虎硬幣。

🐯前5名最受歡迎和高質量的評論將獲得另一個15老虎硬幣。

(備註:話題虎幣打賞出於隨機抽取與鼓勵新用戶真誠分享高質量觀點性質,嚴謹刷屏及惡意行為。)

Xiaomi ADR to Hit $200B Cap! Can YU7 Lift it to Next Level?
Xiaomi’s first SUV — the Xiaomi YU7 — unveiled at 7 PM on June 26. Xiaomi's ADR market cap is only one step from $200 billion. Do you like YU7? Xiaomi YU7 vs. Model Y: Which to Choose for 250,000 RMB? After breaking HKD 60, would you take profit or add as enthusiasm fuels?
Disclaimer: Investing carries risk. This is not financial advice. The above content should not be regarded as an offer, recommendation, or solicitation on acquiring or disposing of any financial products, any associated discussions, comments, or posts by author or other users should not be considered as such either. It is solely for general information purpose only, which does not consider your own investment objectives, financial situations or needs. TTM assumes no responsibility or warranty for the accuracy and completeness of the information, investors should do their own research and may seek professional advice before investing.
Reward expired
250 tiger-coins have been distributed to 29 participants
Deadline to 03/27 11:38
Reward-post

Comments

  • 我爱杨钰莹
    03-25
    我爱杨钰莹
    Win 15 Tiger-coins
    这波港股科技股的龙头,估值太高,高位配股,应该是到顶了。汽车这种长周期重资产行业,小米未必玩的转。
  • Shyon
    03-25
    Shyon
    Win 5 Tiger-coins
    小米年内涨幅过大,配股带来的回调也是正常的市场反应。当前估值较高,短期可能仍有波动,但如果业绩兑现增长预期,市场情绪会回暖。
  • Shyon
    03-25
    Shyon
    Win 5 Tiger-coins
  • Shyon
    03-25
    Shyon
    Win 10 Tiger-coins
    配股带来的短期稀释效应是不可避免的,市场需要时间消化。不过,50港元附近是一个关键支撑位,若能企稳,或将迎来新的买入机会。
  • Shyon
    03-25
    Shyon
    Win 5 Tiger-coins
    小米的配股短期确实带来压力,但从资金用途来看,扩充电动车产能、AI研发等方向有助于长期竞争力。如果电动车业务能加速突破,后续估值修复是大概率事件。
  • Shyon
    03-25
    Shyon
    Win 5 Tiger-coins
    参考比亚迪的情况,配股后短期震荡难免,但长期走势取决于业绩能否持续兑现。小米电动车业务目前仍在烧钱阶段,未来1-2年是关键观察期。
Leave a comment
92
5